77779193永利官网
网站首页
学院概况
学院简介
现任领导
机构设置
党建工作
组织机构
党建荣誉
人才培养
本科生
研究生
留学生
学科科研
学科建设
科研成果
师资队伍
总体情况
导师介绍
招生就业
本科生招生
研究生招生
学生就业
团学工作
思政工作
校友工作
合作交流
科教融合
产教融合
国际合作
网站首页
>
通知公告
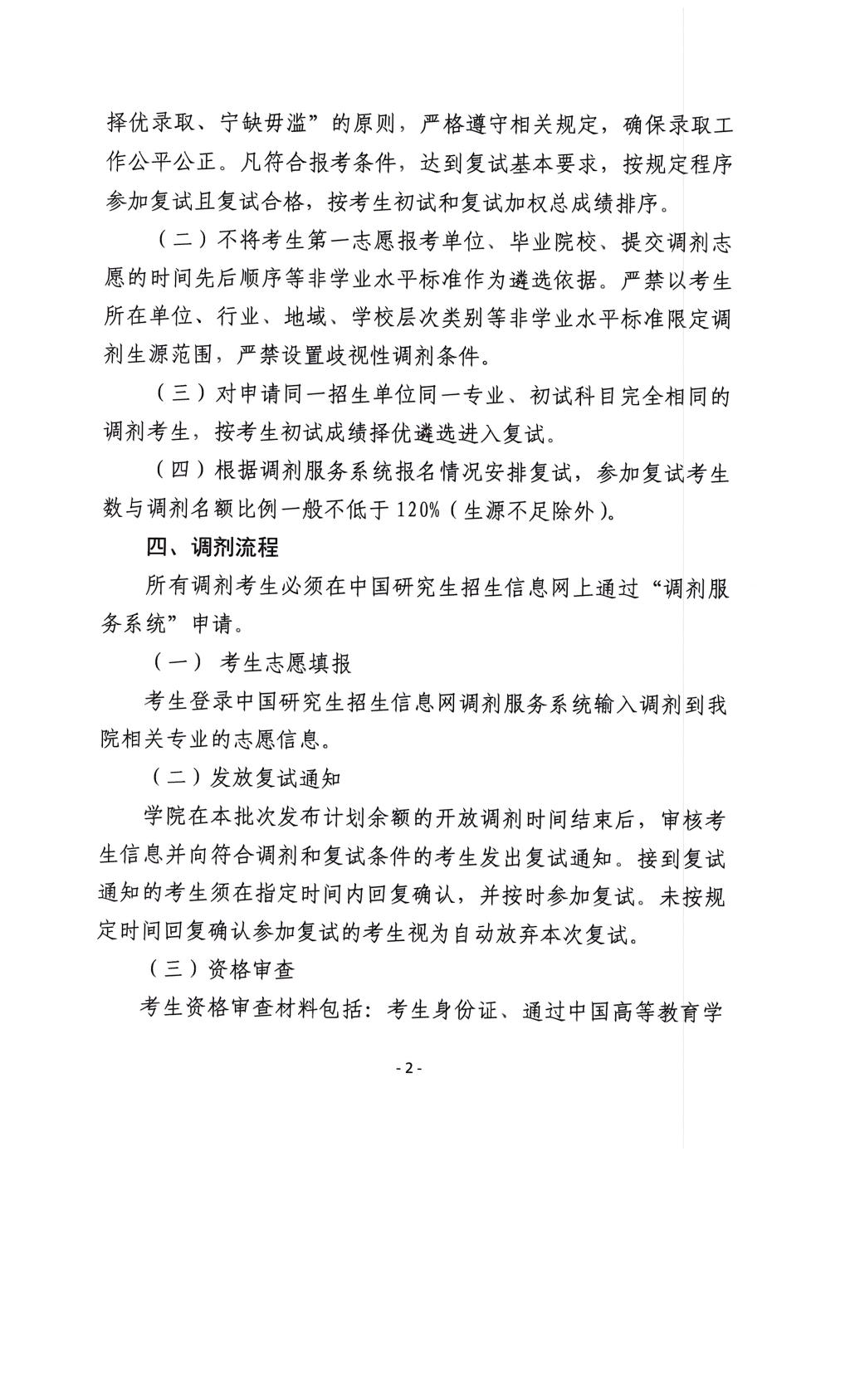
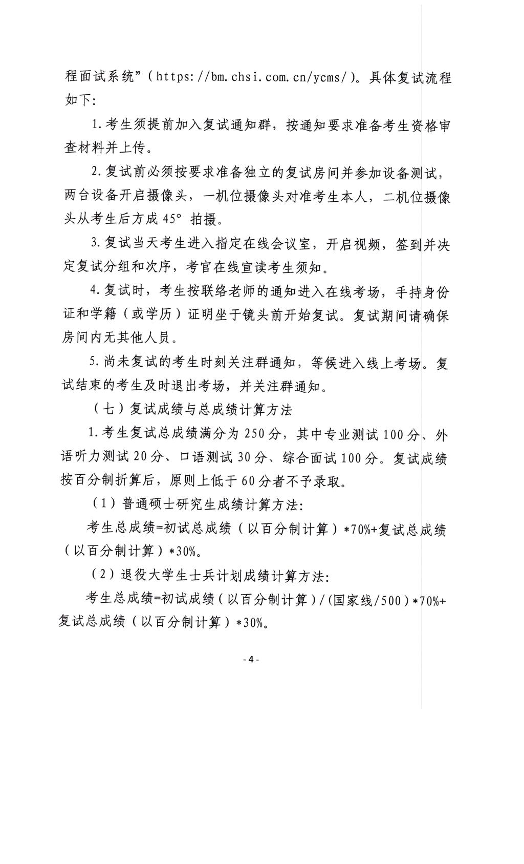
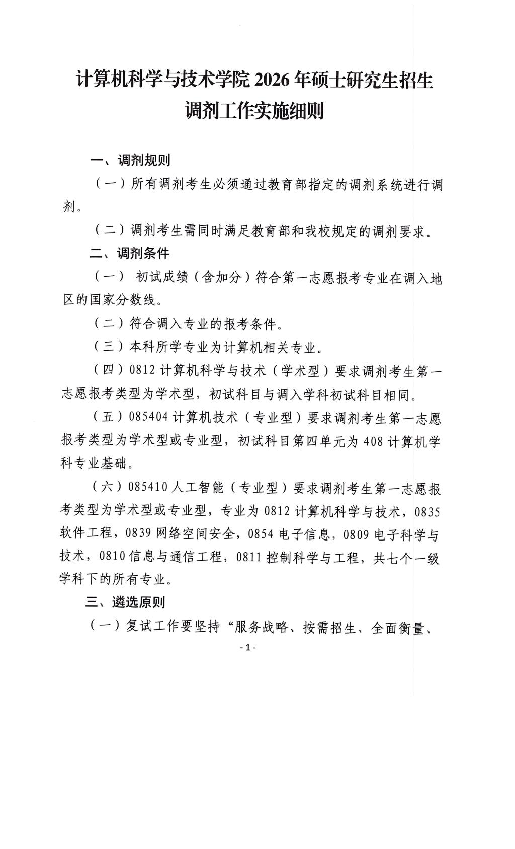
计算机科学与技术学院2026年硕士研究生招生调剂工作实施细则
作者: 时间:2026-04-03 点击数:
下一篇:
计算机科学与技术学院2026年硕士研究生招生复试录取工作实施细则
Copyright© 2018 沈阳化工大学版权所有.All Rights Reserved.